010-678-55601

联系方式

地址:总院:北京大兴亦庄开发区景园北街2号中骐美东产业园A座207 厦门分院:福建省厦门市思明区嘉禾路21号新景中心A栋2202 新疆分院:新疆乌鲁木齐市天山区光明路59号时代 广场A座三十一层31A-0799
电话:

职业教育
首页 > 新闻资讯 > 职业教育 >

职业教育质量年度报告评价指标: 发展脉络、内涵意蕴与未来展望

发布时间:2023-02-17    阅读次数:

职业教育质量年度报告(简称“质量年报”)制度是推进职业教育质量评价改革的重要抓手。自《国家中长期教育改革和发展规划纲要(2010—2020年)》指出“建立高等学校质量年度报告发布制度”,2012年《中国高等职业教育质量年度报告》首次向全社会发布至今,质量年报制度已走过十余年。经过多年的学理探索与制度实践,职业教育“五维质量观”已逐步确立。为贯彻落实新《职业教育法》提出的建立健全职业教育质量评价制度的基础性工作,更加充分地满足不同利益相关者对职业教育的诉求,有必要对2012—2021年质量年报的评价指标加以解析,进一步发挥年报作为职业教育履行责任担当、确立质量发展观、宣传发展成绩、接受社会监督重要制度载体的功能作用。


一、职业教育质量评价指标发展脉络梳理


职业教育质量评价指标是构成质量年报标准体系的重要内容。经过十年发展,质量评价指标对于引导职业教育从多个维度提高教育教学质量,提升改革发展成效,满足不同利益相关者不同诉求,发挥了重要支撑作用。


(一)围绕质量提升形成职业教育“五维质量观”


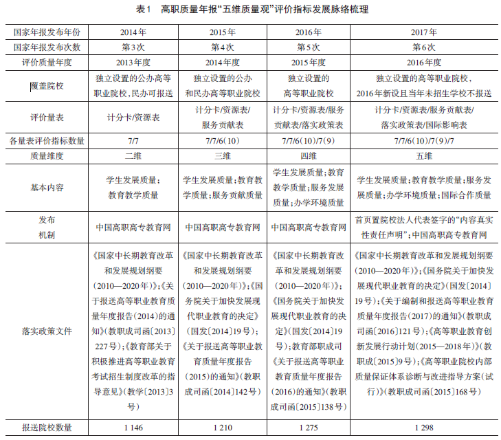
2012年,质量年度报告首次发布,报告围绕内涵发展和质量提升,从第三方视角对我国高等职业教育开展质量评价;2014年,初次设置“计分卡”“资源表”两个评价量表,包含14个评价指标;2017年,从学生成长成才质量、教育教学质量、改革发展环境质量、服务地方经济和产业发展质量及国际合作质量等五方面全方位展开评价,通过“计分卡”“资源表”“服务贡献表”“落实政策表”“国际影响表”等五个评价量表40个指标采集质量评价数据,逐步形成高等职业教育质量评价的“五维质量观”(表1)。


图片


(二)基于“五维质量观”建立完善质量评价指标体系


为促进内涵提升,突出示范引领作用,凸显政府财政投入和利益相关者满意度,质量评价指标内涵更加强调真实性、客观性和可读性,指标选取更为关注科学性、系统性和完整性,基于职业教育“五维质量观”逐步建立完善职业教育质量评价指标体系[3]。2018年新增指标要素数量相对较多,如增加反映学校立德树人成效的“学生反馈表”,设置6个二级指标21个评价指标要素,采集学生在校体验相关数据,其中,3个二级指标的16个数据反映职业教育直接受益者“学生”的满意度。到2022年,将2021年度的评价指标调整为47个二级指标80个指标要素,较2017年度增加34个采集数据,其中有18个采集数据关注职业教育利益相关者满意度(表2)。具体体现为:


图片


一是关于学生发展。评价学生发展质量,既关注学生在校期间培养质量,又关注学生可持续发展质量;既关注用人单位满意度,又关注学生个体满意度。当前,学生发展质量评价指标由“计分卡”和“学生反馈表”中的4个指标构成。“计分卡”包括“就业率”“月收入”“理工农医类专业相关度”“自主创业比例”“专业大类月收入”“雇主满意度”“母校满意度”等7个指标。2018年年报将“专业大类月收入”调整为“毕业三年职位晋升比例”,强调学生发展;2021年年报增加“毕业生本省就业率”,测量学生发展与区域经济发展的融合性。“学生反馈表”包括全日制在校生人数、管理和服务工作满意度、学生参与志愿者活动时间、学生社团参与度4个指标和11个指标要素,通过采集办学规模、在校学生对服务育人的满意度、社团文化活动及志愿服务相关数据呈现学校育人质量。


二是关于教育教学。教育教学质量主要通过基本办学条件、学生对课堂内外教学活动以及课程教学满意度来衡量。当前,教育教学质量评价指标由“资源表”和“学生反馈表”中的2个指标构成。“资源表”包括生师比、双师素质专任教师比例、专任教师人均企业实践时间、企业兼职教师专业课课时占比、生均教学科研仪器设备值、生均校内实践基地使用时间、生均校外实习实训基地实习时间等7个指标。2016年年报将“生均校内实践基地使用时间”调整为“生均校内实践教学工位数”,评价学校能否提供充足的实践教学条件。2018年年报不再采集“专任教师人均企业实践时间”“企业兼职教师专业课课时占比”“生均校外实习实训基地实习时间”,新增3个指标4个指标要素,“生均教学及辅助、行政办公用房面积”“校园网主干最大带宽”2个指标关注基本办学条件;“教学计划内课程总数”和“线上开设课程数”关注课程供给和数字化教学资源供给。2020年年报增加“高级专业技术职务专任教师比例”“地市级以上科技平台数”“线上课程课均学生数”3个指标要素评价教学质量。2021年年报停止采集“地市级以上科技平台数”。2022年年报停止采集“生均教学及辅助、行政办公用房面积”,恢复“校园网主干最大带宽”指标基础上,增加“校园网出口带宽”。至此,8个二级指标10个指标要素全部指向教学资源供给,量表更名为“教学资源表”。“学生反馈表”中的“教书育人满意度”和“课程教学满意度”包括10个指标要素,调研样本为一、二年级学生,重点关注学生对课堂、课堂外育人活动及各类课程满意度。样本量和满意度指标值体现学校对教育教学的重视程度,凸显教育教学质量。


三是关于服务贡献。“服务贡献表”围绕毕业生就业去向、技术服务、职业培训等方面,反映高职院校服务发展质量。2015—2018年年报主要采集“毕业生及就业面向”“纵向科研经费到款额”“横向技术服务到款额”“技术交易到款额”“公益性培训服务”“非学历培训到款额”等6个指标数据。2019年以后,随着经济社会高质量发展,三类服务评价指标均大幅度调整。


首先是关于毕业生服务经济社会发展质量评价。包括毕业生总数、就业人数及留在当地、到中小微企业、到国家骨干企业就业比例5个指标要素。2018年年报调整为全部采集人数,将到骨干企业就业比例调整为到500强企业就业人数,增加指标“全日制在校生人数”;2019年年报将毕业生去向调整为四类,增加到西部地区和东北地区就业去向;2022年年报持续关注当地、西部及东北地区、500强企业就业人数,并将毕业生去向细分为“规模以下”和“规模以上”企业,引导院校更好地服务国家战略。


其次是关于技术服务质量评价。2019年增加“横向技术服务产生的经济效益”;2020年增加“技术服务到款额”;2022年增加3个专利相关指标4个指标要素,通过“专利申请/授权数量”“发明专利申请/授权数量”“专利成果转化数量”“专利成果转化到款额”评价职业教育创新活力及在技术创新上的服务能力。


再次是关于职业培训质量评价。2020年未采集公益性培训服务数据,增加采集非学历培训服务,包括总人日和技术技能、新型职业农民、退役军人和基层社会服务人员培训5个指标要素;2022年将上年度新增指标要素合并为“培训项目数”和“培训时间”,恢复采集“公益性培训服务”,以呈现高等职业教育在职业培训领域的作为。


四是关于办学环境。“落实政策表”引导各地积极落实国家政策,为职业教育改革发展保驾护航。从2016年开始,增加“落实政策表”评价办学环境质量,从第三方视角评价举办方人财物投入能否促进院校发展。包括7个与财政经费和人员编制相关的指标,涉及9个指标要素。2018年指标要素增加到13个,不再评价“专任教师参加省级培训量”,将校企合作质量纳入发展环境质量加以评价;2021年不再采集“专任教师年培训量”;2022年不再采集“年生均校外实训基地实习时间”,恢复为:年生均财政拨款水平、年生均财政专项经费,教职员工额定编制数、在岗教职员工总数、专任教师总数,企业提供的校内实践教学设备值,生均企业实习经费补贴、生均财政专项补贴,生均企业实习责任保险补贴、生均财政专项补贴,企业兼职教师年课时总量、支付企业兼职教师课酬、财政专项补贴,反映政府履职尽责情况,评价各地在生均财政拨款、教师编制、校企合作、产教融合财政补贴等方面的政策落实情况。


五是关于国际合作。高质量的职业教育至少包含三个方面,即业内认可、地方需要、放眼全球。“计分卡”“教学资源表”“服务贡献表”和“落实政策表”主要聚焦业内认可和地方需要展开第三方评价,“国际影响表”是从第三方视角评价职业教育国际合作质量。国际合作质量评价主要涉及“引进来”和“走出去”,先后使用8个指标11个指标要素。其中,“国(境)外技能大赛获奖数量”是唯一一个6年连续采集的指标,呈现师生在世界范围内的技能水平。2022年采集“国际合作科研平台数”,引导高职院校与国(境)外机构联合建立科研机构以促进职业教育高质量发展。“国际影响表”中多个指标要素充分体现了高职院校在学生、教师、教学资源、科研平台、大赛等方面国际交流合作的能力和水平。

二、职业教育质量评价指标内涵特征分析


质量评价指标的发展与变革是在借鉴国外先进经验并紧密结合我国国家政策和系列专项行动基础上进行的,满足了各方利益相关者对职业教育质量的需求,符合马克思主义整体性的方法,切合历史逻辑、理论逻辑、实践逻辑等唯物辩证法的本质要求。“三个逻辑相统一”为职业教育质量评价指标的发展与变革提供了有益的理论观和方法论。


(一)历史逻辑:体现国外经验与中国特色的有机融合


历史逻辑是根据事物发展的背景和发展的阶段分析其合理性并研究其发展根源。教育评价是指根据确立的教育目标,在一定教育价值观的指导下,运用一定的方法和技术,对所实施的与教育相关的活动、教育过程和教育结果进行科学判定的过程。纵观教育评价理论与实践的历史发展,国外教育评价工作与方法对我国研制质量年报评价指标产生了较大影响。以下将重点讨论高校计分卡和第三方评估指标,同时结合中国特色职业教育特征诠释我国质量年报评价指标的内涵与发展。


一是从侧重就业质量评价到就业与发展并重。“计分卡”源于2012年美国总统在国情咨文中提出的高校计分卡,于2015年正式发布,核心指标包括学校年均学费、学生毕业率、平均贷款额、贷款偿还率、毕业后薪水等,根据需求导向将学生、家长、社会迫切要了解的高校办学水平和绩效的关键信息客观、全面地加以呈现。借鉴美国做法,“计分卡”于2014年首次出现在我国高职质量年报中,7个指标重点反映学生就业数量和质量,参照美国“计分卡”中的“毕业后薪水”选取学生在上大学后十年间薪水的中位数,同时7个指标建议选择学生毕业半年后到一年间的某个时间点进行调查,综合衡量我国高职院校人才培养质量。之后,进行了两次指标调整,2016年为更好地呈现学生发展,突出引导高职院校关注学生未来发展,引导高职院校聚焦服务区域经济和社会发展,培养地方经济社会发展需要的高素质技术技能人才,办“当地离不开”的职业教育。


二是从一维主体为主到多维主体共同评价。世界发达国家职业教育质量评估的经验表明,公正、合理、专业的第三方评估表现为评估主体多样化、评估标准多样性、评估程序的完善性。《国家职业教育改革实施方案》提出“积极支持第三方机构开展评估,将考核结果作为政策支持、绩效考核、表彰奖励的重要依据”。新《职业教育法》将“组织或者委托行业组织、企业和第三方专业机构,对职业学校的办学质量进行评估,并将评估结果及时公开”固化为法律形式。作为由社会参与的评价职业教育质量评价的一种重要形式,对第三方加强评估已成为新时代我国深化职业教育评价改革的重要抓手。2014年年报中首次出现“雇主满意度”指标,衡量本地录用应届高职毕业生的单位或部门对录用学生的满意度,这是将第三方评估引入职业教育质量评价的有益探索。为进一步发挥企业重要办学主体作用,从2016年开始,在提交质量年报的同时,鼓励各高职院校主动联系实际参与人才培养的企业面向社会发布“企业参与高等职业教育人才培养年度报告”,从企业资源投入、参与高职教育教学等方面反映职业教育校企合作的深度、广度,评估校企协同育人成效。2018年增加“学生反馈表”,基于学生学习的视角,从课堂育人满意度、思想政治课教学满意度、学生工作满意度、学生参与志愿者活动时间、学生社团参与度等五个维度,反映学生在校体验与感受,树立立德树人典型。基于上述分析,我国已从雇主、合作办学单位、学生等第三方视角对职业教育开展质量评价,评价范围覆盖技术技能人才的培养过程、就业质量和发展质量等方面。


(二)理论逻辑:满足各利益相关者对职业教育质量的需求


理论逻辑反映事物内在要素之间的必然联系和内在规定。作为“与普通教育具有同等重要地位的教育类型”,职业教育充分彰显其跨界属性,其利益相关者主要包括政府、学校、学生以及以企业为主的产业界。


一是不同利益相关者持有不同质量观。不同利益相关者为了使自己的想法或利益合法化,对职业教育教学活动会持有不同的需要和质量观。具体来讲,职业教育教学活动对政府而言,是发挥统治职能和公共职能的需要;对学校而言,是专业建设和院校发展的需要;对学生而言,是养成职业素养和提高可持续发展能力的需要;对产业界而言,是组织人力资源开发的需要。因而,与此相对应的政府、学校、学生与产业界的质量观可被划分为:政治性价值取向的职业教育质量观、专业性或职业性价值取向的职业教育质量观、适合个体需要价值取向的职业教育质量观和资本性价值取向的职业教育质量观。


二是不同利益相关者关注不同质量视角。明确了站在谁的立场讨论职业教育质量,还需要进一步分析各利益相关者关注职业教育哪些方面的质量,以便形成职业教育各利益相关者价值诉求博弈的可能。职业教育质量应包括政府投入质量或履职质量、人才培养质量、院校管理质量和服务贡献质量。其中,政府履职质量包括政策落实、经费保障、专项引导、质量保障;人才培养质量包括素质教育、就业质量、成长成才和创新创业;院校管理质量包括专业建设、三教改革、信息技术、国际合作和治理能力;服务贡献质量包括服务终身学习、服务区域发展、服务市场需求和服务国家战略。基于对职业教育质量的进一步分解,有助于更加精细地观察到各利益相关者的诉求,明确“向谁报告”职业教育质量的哪一方面,思考从哪一个利益相关者处寻找质量证据。因此,基于满足利益相关者的需要程度去评价职业教育质量,形成由“学生发展”“教育教学”“政府履职”“服务贡献”“国际合作”构成的五维质量观,以从不同视角呈现职业教育适应不同利益相关者对质量的需求。


(三)实践逻辑:评价指标彰显国家政策和系列专项行动


实践逻辑是理论逻辑产生和发展的现实基础,是理论逻辑赖以存在的基础,通常包含在历史逻辑中。作为推进职业教育质量评价改革的重要制度载体,质量年报评价指标的变化充分反映出我国职业教育的政策制度变迁,是系列专项行动计划落实落细的生动写照。


一是确立质量年报制度。为贯彻落实“各地和各高等职业院校都要建立人才培养质量年度报告发布制度,不断完善人才培养质量监测体系”的要求,2012年开始由各省级教育行政部门指导本省域内国家示范(骨干)高职建设学校、省级示范高职建设学校,根据不同地域、不同产业、不同类型办学特色,报送高等职业教育质量年报,通过中国高职高专教育网向社会公布,由社会监督高等职业教育人才培养质量和办学水平。《关于加快发展现代职业教育的决定》将年报质量作为职教教育质量评价的着力点,指出“完善职业教育质量评价制度,定期开展职业院校办学水平和专业教学情况评估,实施职业教育质量年度报告制度”。2014年度的质量年报开始,从学生发展、教育教学改革与成效、政府(主办方)履责、服务地方、问题与展望等维度对年报的内容进行规范,便于用人单位和学习者从学生发展质量、教育教学质量维度更好地评价职业教育的人才培养质量。


二是构建常态化质量评价机制。《职业院校管理水平提升行动计划(2015—2018年)》提出“进一步完善高职院校质量年度报告制度,逐步提高年度报告质量和水平”。2017年年报初步形成“五维质量观”,进一步彰显职业院校服务国家和地区经济社会发展与产业转型升级的贡献度以及职业院校改革发展的育人成效,便于不同利益相关者评价职业教育质量。按照《国家职业教育改革实施方案》提出的“实施职业教育质量年度报告制度,报告向社会公开”要求,2019年年报新增“学生反馈表”,对“国际影响表”和“服务贡献表”相关指标进行优化,聚焦落实高职扩招任务、促进产教融合校企双元育人、开展1+X证书制度试点、开展高质量职业培训等内容,进一步完善“五维质量观”,逐步形成职业院校、学习者、政府、行业企业等利益相关者共同参与的职业教育质量评价机制。

三、职业教育质量评价指标未来趋势展望


多年来,职业教育质量年报制度积极发挥引领和促进作用,实现国家、省、校各级报告全面覆盖,报告内容体系逐年完善,院校质量意识显著提高,内部质量保证体系逐步健全,社会影响度进一步扩大,切实为职业教育质量评价提供了智力支持和现实参考。接下来,为实现“建设高质量职业教育体系”的目标,使得职业教育质量年度报告更加有利于院校发展、有利于政府监控、有利于公众参与、有利于社会监督,有利于促进人才培养与市场需求、区域发展、国家战略进一步对接,在符合教育评价一般性发展规律前提下,更好地体现职业教育类型特征,需要在评价主体构成、评价标准要素、评价手段方法等三个方面对质量年报评价指标进行深入研究。


(一)以协同性思维完善评价主体构成


“教育评价是提升教育质量的重要手段,是教育管理和改革的重要指挥棒。”从理论层面看,教育评价涉及教育基本理论、方法、模式、制度等方面;从实践层面看,教育评价需要明确“谁评价谁”,即评价主体用何种评价方法及标准,对评价客体进行客观、公正、科学的评价。《深化新时代教育评价改革总体方案》提出“探索党的全面领导下的多元评价”“构建协同配合的科学评价方法”,就是要坚持党的全面领导,落实立德树人根本任务,基于不同主体视角,灵活运用多种评价办法,针对不同评价活动,对评价对象开展系统、全面、充分的评价。


一是职教类型定位的客观需要。类型定位决定了职业教育的生存与发展势必要关注与之产生各种关联的利益相关者,要回应政府、学校、行业企业、社会组织、学生等多元利益相关者的诉求,由此就决定了职业教育评价主体的多元性。职业教育评价应当是政府、学校、学生、行业企业等主体对职业教育的价值判断和功能定位。职业教育评价便是“基于多元评价主体对职业教育发展愿景的期盼,通过研究和分析发展现状与愿景之间的差异,判断职业教育发展水平的过程”,是系统、全面地呈现评价主体在政府履职、人才培养、院校管理和服务贡献等方面的价值判断。


二是动力相对不足的现实需求。彰显新时代职业教育评价改革的显著标志,即评价主体是否已经从政府一元控制抑或职业院校一元评价真正转向多元主体协同参与评价。研究从学生需要、学校发展、政府履职、企业需求等四个维度,选择4个时间节点对十年来职业教育人才培养质量状况加以分析,通过对高等职业教育质量评价指标变化的分析,得到各方主体评价职业教育质量的变化趋势。


图片


如图1所示,职业院校对职业教育质量评价指标峰值最高,政府、企业、学生对职业教育质量评价指标峰值相对较低,表明职业院校是当前职业教育质量评价的主要利益相关者,对高等职业教育的质量依然以职业院校为主要视角进行评价,而政府、企业和学生参与技术技能人才培养的动力相对不足,尚未充分发挥职业教育利益相关主体应有的作用。


三是多元协同的优化建议。对于职业教育质量评价,建议未来在以下方面加以优化,即基于学生、职业院校、政府、企业为主的产业界等不同主体视角,针对学生发展、教育教学、办学环境、服务发展、国际合作等方面,兼顾过程性和结果性评价,采取多种方法、综合多方意见、运用多个角度进行全面、系统的评价,充分落实企业在职业教育中的主体地位、促进职业教育资源优化配置、提升职业院校人才培养水平、提高职业教育治理水平。尤其要发挥企业作为用人单位的第三方评价作用,因为企业的参与能够全面地发现职业院校在人才培养过程中存在的问题,能够更加准确高效地发现和培养人才,能够提升职业院校的教研水平和人才质量,能够给予职业院校更加符合实际的意见,能够给出对职业教育发展更为切实可行的建议,这既有利于职业院校整体教育质量提升,又能够对职业院校学生的前途和未来负责。要而言之,以协同性思维建立完善评价主体构成,不仅有利于职业教育健康发展,而且有利人才培养以及企业获得更多优质的“人力资源”,助推产业转型升级。


(二)以系统性思维改进评价标准要素


评价标准是实施教育评价活动方案的核心要素,是评价者在教育评价活动中衡量评价对象的价值尺度,反映出评价主体在教育实施过程中重视的内容,对被评价者具有引导的作用。


一是不同教育类型需要不同评价标准。新《职业教育法》指出“职业教育和普通教育是两种不同的教育类型,具有同等重要地位”,揭示了职业教育的独特作用和本质属性,明确了职业教育是面向社会的跨界教育。职业教育改革发展必然涉及经济发展、社会稳定、劳动就业、行业企业等多个部门和社会机构。因此,评价职业教育必须“跳出教育看教育、跳出学校看学校、跳出部门管教育”,必须以系统性思维统筹考虑教育系统内部人才培养供给侧与教育系统外部产业需求侧的相关要素,根据科技、政治、社会、经济的发展状况,调整培养目标、专业结构及课程体系,为社会政治、经济、科技发展服务,进而实现教育系统内部人才培养供给侧与教育系统外部产业需求侧结构要素的全方位融合。


二是职业教育评价标准应兼顾教育内部和外部。职业教育质量的评价标准应充分考虑职业教育所处的经济社会背景、产业发展格局和行业发展现状,根据不同区域职业教育发展的核心领域及改革重点,将知行合一、工学结合、校企合作、产教融合、育训结合等体现职业教育类型特色的要素,纳入评价体系,凸显职业教育的办学导向,引导职业学校建立与区域产业和人口规模相适应的专业布局,提升资源配置效率,增强核心竞争能力,加强对高素质劳动者和技术技能人才的培养。


三是职业学校应注重提高服务贡献经济社会能力。职业学校要遵循自身办学规律和技术技能人才成长规律,利用人工智能、大数据等现代信息技术创新评价工具,建立健全过程评价、动态评价、多元评价、增值评价、等多种方式相结合的评价机制,引导作为需求方的行业企业及时提供人才需求和预警信息,推动职业教育“由参照普通教育办学模式向专业特色鲜明、企业社会参与的类型教育转变”,提高职业教育对经济社会发展的服务贡献能力。


(三)以数字化思维优化评价手段方法


数字经济及数字社会的发展,推动了教育培养内容和目标的变革。新时代深化职业教育评价改革,需要变革仅以传统的方法手段开展职业教育评价的习惯性思维,充分利用大数据、人工智能等现代信息技术,驱动教育评价手段方法现代化。数字化背景下的教育评价,可以实时动态捕捉不同时期的行为数据,进行教学效果的过程性、阶段性、增值性、结果性考核评价,还可以通过大数据平台开展互评和自评,进而多维度、全方位地对教师的教学行为和学生的学习效果进行评价。这种多元评价方式,对教师教学能力、学生学习效果的评价更为科学客观,相比传统评价方法手段,更有利于学生个性化发展。


一是统筹终结性和形成评价全过程。对职业院校而言,应全面掌握“终结性”状态数据及“形成性”动态数据,建议在借鉴高职人才培养工作状态数据采集与管理平台相关监测数据基础上,研究利用更加先进、科学的方法和手段,建立并完善职业院校校本人才培养工作状态数据管理系统。同时结合职业院校教师和学生的行为特点,建立学生知识模型、学习行为模型、教师教学行为模型等,对教与学的行为信息进行采集、归类和分析,建立课堂教学“教”“学”行为数据库,形成核心价值数据,为评价职业教育教学质量提供有效的数据支撑,确保职业教育教学质量评价和管理的科学性。


二是针对不同生源的学习需求展开个性化评价。对于作为职业教育重要利益相关者之一的学生而言,现行关于学生成长质量的评价主要是“唯分数”“唯升学”“唯就业”,基于大众普遍认知设计评价方案,关注学生认知维度的能力,且以学年、学期为评价阶段实施终结性评价,无法及时有效发现学生成长中的非认知维度品质,难以实现对学生的个性化评价。尤其是当前我国职业院校正面临生源多样化的学情状况,特别是在大面积扩招以后,高职生源从原来的普高生、中职生为主,逐步过渡到“两主四辅”(退役军人、农民工、新型职业农民和下岗失业人员),接下来还将包括基层在岗群体、灵活就业人员等。在高职院校师资队伍紧缺、办学条件稀释的情况下,为保证人才培养质量,适应不同生源的学习需求,评价职业教育影响个体发展程度,亟需智能技术与教育评价融合创新,有效提升职业教育教学评价的信息化、智能化水平,促进职业教育多样性、协调性发展。


三是完善职业教育质量评价结果的运用。鼓励职业学校、教师、学生、管理人员、企业等不同主体,利用大数据技术挖掘和分析有参考价值的数据,以此引导教师丰富教学技巧、提高教学实效、优化课堂教学设计与实施方案、为学生提供科学指导和学习建议、挖掘课堂教学实效较高的典型案例等,形成人才培养改革创新的良性机制,推动职业教育评价在新技术引领与深度融合下不断向现代化与专业化水平发展。