010-678-55601

联系方式

地址:总院:北京大兴亦庄开发区景园北街2号中骐美东产业园A座207 厦门分院:福建省厦门市思明区嘉禾路21号新景中心A栋2202 新疆分院:新疆乌鲁木齐市天山区光明路59号时代 广场A座三十一层31A-0799
电话:

技能鉴定
首页 > 新闻资讯 > 技能鉴定 >

互联网时代下主播行业新起,赶快看看这份网络视听主播宝典

发布时间:2024-03-22    阅读次数:




什么是网络视听主播


在互联网视听节目(直播、录播)中,负责参与一系列策划、编辑、录制、制作、观众互动等工作,并由本人担当主持工作的人或职业。


网络视听主播——时代的主角


中国手机网民数量已经突破9亿!他们每天观看相当于7万场春晚的直播视频!网络视听主播,成为新媒体新电商行业的前台主角、网红经济、直播经济的领军人才;无数平民英雄在这个舞台崛起,无数人踏上和即将踏上直播经济的时代列车改变命运,迎接充满无限可能的未来。


网络视听主播 职业前景


主播行业就业前景非常火热,通过疫情大家也看到了电商直播产业的前景,招聘信息非常活跃,因为电商主播职业比较新,人才紧缺,所以非常好找工作


当前电商直播从业群体收入普遍高于一般传统行业,据统计全国电商直播岗位平均工资在9697元/月。招聘信息也非常活跃。当然不同平台,薪资待遇会有所差别。



比如抖音是3000-15000的保底,主要根据直播的经验来定论,另外分成比例高达50%。还是很常见的。但是也要明确的一点就是任何一个职业都要付出专业的学习,大量的时间投入,绝不是一朝一夕就可以成功的,相信这一点您也能明白。


网络视听主播从业薪资待遇



*资料来源于招聘网,仅供参考


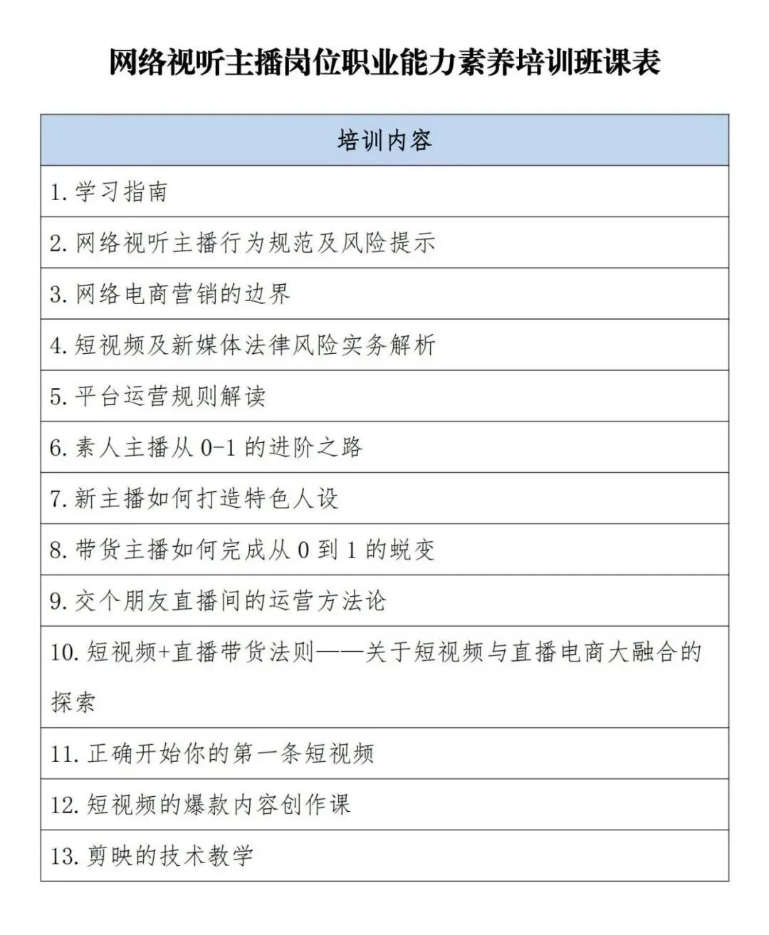
网络视听主播 培训对象与内容


面向从事网络视听行业播音员、主持人(主播)以及职业院校、高校等教育相关从业者和其他爱好者、播音主持工作从业者等行业/专业/领域的网络视听主播/直播人员、从事新媒体运营、管理领域(直播、短视频、电商、微商等)人员。



课程体系:


网络视听主播证书作用


1、行业监管趋势越来越严格,持证上岗,主播事业更长久稳定;

2、符合各直播平台合规规范要求,平台扶持力度可能性更大;



3、国家广电中心认可的官方证书,权威度和可信度高;

4、提升自我专业素养、试听直播专业能力的不可错过的时机;


证书样本



证书查询网址


证书查询网站:www.nrtatalent.cn



咨询联系


扫码关注我们

牛老师:15010665692